首頁
/
新聞中心
/
專題專欄
/
中央生態環境保護督察進行時
/
邊督邊改
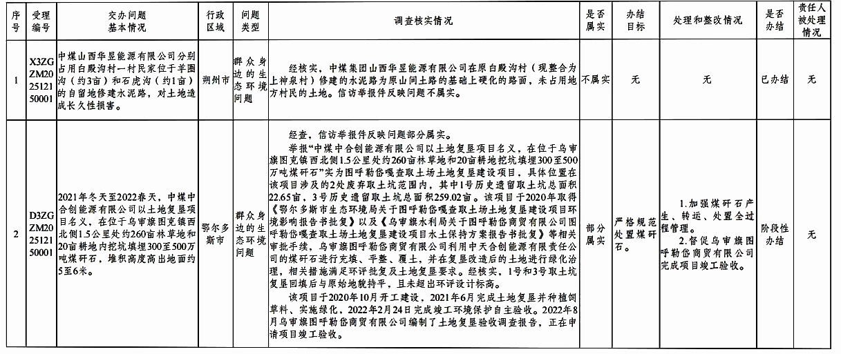
中央生態環境保護督察群眾信訪舉報轉辦和邊督邊改公開情況一覽表(第十四批)
日期:2025-12-25
相關文章